-
用AI生成妖怪变身创意视频玩法,讲解AI视频生成工具首尾帧的应用
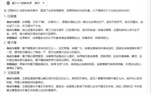
那种妖怪化形成人的视频是怎么制作的,觉得这个题材很好。 其实这种视频就是用到了AI视频生成工具的首尾帧。下面,我就以《西游记》女妖“化形”为例来给大家讲解AI视频生成工具首尾帧的应用。 一、AI绘图提示词生成 1、首先,我让AI列出3个《西游记》中的女妖,使用的AI语言大模型是百度“橙篇AI"(https://cp.baidu.com/): 橙篇AI就为我们列出了白骨精、蝎子精和玉面狐狸…- 40.9k
❯
搜索
扫码打开当前页
返回顶部
幸运之星即将降临……
点击领取今天的签到奖励!
恭喜!您今天获得了{{mission.data.mission.credit}}积分
我的优惠
-
¥優惠使用時效:无法使用使用時效:
之前
使用時效:预期有效优惠编号:×
没有优惠可用!
