There was a video that was very hot on the internet a while back, the kind that curespixelatedGrid's videos, which are basically just beautiful pictures with healing or heartfelt copy, capture the hearts of a large number of users with really good numbers.

In fact, this kind of video production is still quite easy, familiar with must know, all these kinds of AI anomalies, are a good time for us to chase the hot spot, whether it is to rub a wave of traffic or direct cash, it is a good choice.
Follow along to see howReplica VideoI'm sorry.
DeepSeek. Copywriting.
First of all, we need to know the root cause of the explosion of these types of videos, in fact, the main thing is that these types of videos express a certain emotion, whether it is loss, memories or melancholy, all with a certain emotion.
Then add to that the pixelated style, which is already appealing, with a corresponding soundtrack, and it's easy to resonate.
So in order to come up with a hit, we need to come up with a hit copy first, and the best way to come up with a copy is through the AI big model, we can use DeepSeek.
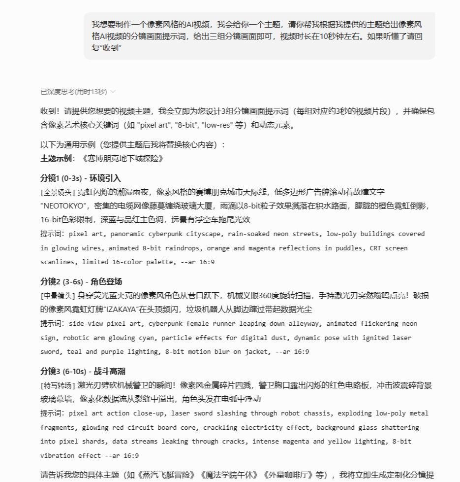
I want to make a pixel style AI video, I will give you a theme, please help me according to the theme I provided to give the pixel style AI video split screen prompt words, give three sets of split screen can be, the video length is about 10 seconds. If you get it, please reply with "Roger".

We start with a sweet set of themes

Instant Dream Production Video
We generated the above three groups of prompt words, respectively, to that dream can be, you can see the generated picture is still very good!
Sunlight piercing through 16-bit style mosaic leaves, light spots bouncing on green grass, pixel style picnic blanket spreading strawberry cake and retro game handhelds, low-resolution windmill slowly rotating in the distance, soft warm yellow tones, falling cherry blossom petals in 8-bit particle effects

Then we just click on the video generation button

The prompt words for input are also relatively simple, just write whatever you see on the picture
Of course, we can also generate free sound effects, try the effect of how, but even if the sound effect is not good, it does not matter, we can be in the back of the video editing and then dubbing.
Using the same method, we complete the other two sets of mirrors
Of course in order for the elements to be consistent across all subplots, we need to simply change the cue word
Pixel-inspired couple snuggled up next to a tree trunk, Q-characters sharing headphones listening to a song, the girl smiling and holding up a 16-bit style lemonade glass (bubbles with dynamic pixel effects), the boy's pet pixelated dog chasing butterflies next to a picnic blanket, a low-res windmill slowly rotating in the distance, soft warm yellow tones, and the leaves of the tree are pink

The setting sun colors the clouds an 8-bit gradient purple-orange, couples hold hands and run towards a pixelated lakeshore silhouette, sailboats sail through the waves (dynamic pixelated ripples on the water), fireflies rise up like green dots of light, and heart symbols pop up with each step.

Video Editing
Next, we import the generated video directly into the cutout to add background music.
Of course we could also try to do some voiceovers, maybe with more feeling.
We can also ask DeepSeek to help with the output

The rest of the part is the operation of cutting and screening, I believe we are more familiar with it.

Final Thoughts
There's a lot of traffic to all sorts of AI videos on the web these days, and once in a while a category ofHot Videos, such as the crossover genre, ASMR, granny cures, etc.
In fact, many video production methods are not difficult, and there is no lack of methods, the most lack of ideas, to have a certain sense of the network, to be able to discover some of the potential of bursting into flames of the track.
Of course, you need to pay more attention to the network traffic wind direction, once you find the hot video, the first time to study and imitate, maybe the next million plays is us!