Bean curdCan you make a video?
Right.
You heard right, bean bag doAI VideoThis feature has also been out for a while, and some of our buddies still don't know about it, so let's take one of today'sidiomatic storyanimated filmCase in point.

Like this kind of national class early childhood education video, has been the flow is good, before our method is more complicated, first go to generate scripts, and then go to the birth of the map, and then the map to the video, dubbing, subtitling, etc., a whole set down to say less than 20 minutes it.
This time, let's go straight to the beanbag + shear projector, 2 tools to get the job done!
Today our practical case is idiomatic story, after learning, like the literary and ancient poetry category can refer to this kind of method.
The production process is in 3 steps:
→ ①Beanbag to generate video outline + batch graphic generation
→ ② Edit the finished product with a cutout
Without further ado, let's get on the practical, Doodle strives to use the simplest way to teach everyone, white people can also easily get started!
I. Beanbag generates video outlines + batch graphic generation
Like a lot of drama and story short films, such as Orange Cat's Family, Panda Cooking, Healing Animation Solitary Girl and other such videos. All of them can be made with beanbag! It allows for consistency and wholeness of character roles, batch spawning, and fixing the clothing appearance and other characteristics of the characters in each picture.
Open Beanbag Web Version
https://www.doubao.com/
Mobile app store search 🔍 "Beanbag"
◇ Generate video scripts:
Open Doubao - Enter "the following prompt" - Send
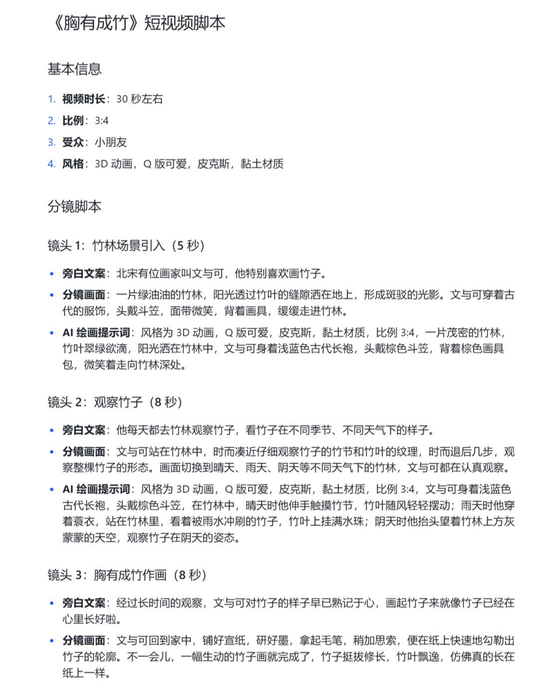
I'm an AI.Short VideoBlogger, the main content is made with AI idiom story animation, according to the idiom of "Chest is full of wisdom" to do a video script, the video length of about 30 seconds, with narration text, design the screen and give the AI painting cue words, each shot of the cue words must be added to the "style of 3D animation, Q version of the cute, Pixar, clay materials ". Characters must be consistent (clothes, dress, etc.), 3:4 ratio, suitable for children.

Soon the beanbag generated what we needed~

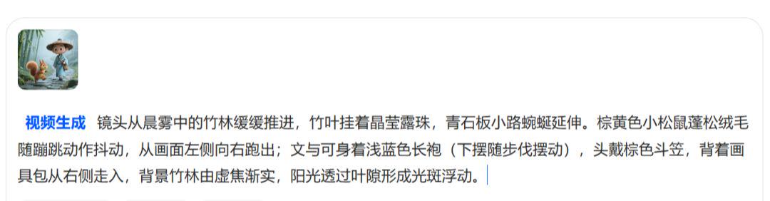
◇ Generates a video screen:
Beanbag default generated four subplot, I personally feel that to video content rich and more interesting, so called beanbag increased to eight subplot, and then called beanbag to generate the above picture.

Beanbag is great! Generates images quickly, check for problems, and if there are any, continue the conversation telling him to change the image for a particular shot. For example--
How did the third figure become a modern character? Tell TA to change it! Dou Bao changed it right away!

◇ Picture Generation Video:
Next, we continue to communicate with the beanbag.
Tap on the image and click "Generate Video" in the top right corner

Wait ==
Some students don't know how to write the prompt words for the Toussaint video. So let's go ahead and tell the beanbags to write them.

Go back to the Generate Video dialog box, enter the words from the Tugen video prompt just generated by Beanbag, and send it.

Generate finished to download the video down, and so on, respectively, do a good job of the rest of the lens of the video ~ save it for backup.

II. Cutting and editing to film
After the birth of the video you can adjust the cue word according to the actual situation, in order to achieve the effect we want! Tutorial Doodle is careful to try to write, mainly to learn methods, learning production ideas, the rest should be more polished and more practical operation on their own ~!
Open the cutscene.
-Import the video clip you just downloaded
-Add audio-AI dubbing-add the narration text generated by the previous beanbag-select the dubbing color.

Some of my friends say that cut screening needs to be a member of these voices in order to work, then you can see this article about text to speech, there is a more detailed tutorial, more kinds of dubbing methods:
Text to speech, 3 common methods of dubbing. How to dub a video with clipping and projection. Free voice over tool recommendation, clone your own voice
Let's go ahead and edit the video and adjust the length of the video to align with the audio after we've done the voice over.
-Add background music, transitions, titles, etc.
-Optimized detail export

Did you learn it? Go ahead and try it.