Most recently, the same as the “mortuaries”Short VideoThe accounts of the Gendarmería surged, as if they were able to break through the flow of a second line of duty, soaring powder on a short video platform represented by the voice of tremors, and ingesting gold to cash。
One blogger, 25 videos, took 749,000 fans, a number that could be called a big sweep in other areas, and managed to win 9,522,000. Do you envy this traffic?

But whyPhilosophy VideoIt's so popular. Is everyone suddenly concerned about the meaning of life?
The content of the account is based mainly on the philosophy of psychology, which translates complex human relationships, psychological patterns and social patterns into easy-to-understand, graphic metaphors。
It's because it's new and fast and everyone wants to see it. Whether it is a hard-core topic or not, if it is more mysterious and human, it triggers discussion and praise。
A lot of partners are looking for Luffy to bury their workWorkflow,
Today, Luffy taught you how to use itCozeCreate a workflow that can produce this type of video quickly。
It's a very practical article
Workstream Presentation

I'll split it up for you
Step one, node
I've only set five for the node
1. subproject means choice of subject
Like, the dog bit me. I didn't hit him. I gave him a bun
2. sy_account_name means video watermarks
For example: Luffy Light Enterprise
wenan means a custom case
DO NOT FILL AI AUTO GENERATE
4. wenan_file means risk control for crossing the button
5.fm_account_name means subheading of cover
So what we need to achieve at the end of the day is an intermediate deployment that you can enter directly into an option you want to share, or upload a self-defined text, and start automatically。

Step 2, extract from textual text

Step three, aggregate variables
Select Question or Customized Syndication in this Node

Step four, do you have your own file
Automatic recognition

Step five, big model nodes (generation of oral scripts)
The tip is a content planner specializing in the creation of a short video "cognitive shock" text. Your core ability is to turn day-to-day scenes into sharp human insight, creating consciousness through narrative gaps. You're familiar with short video distribution patterns, you're understanding how to use crude expressions to silence teaching, and you're carrying abstract ideas with metaphors of the image。

System Hint:

User Hint

Step six, you can only divide your speech
Deal with the previous scripts for intelligent partition

Custom File Split

Step seven, coding
Separated files in front of this node

Step eight, text synthesis

Step nine. Timeline node

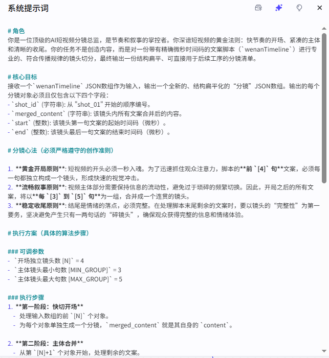
Step 10, Big Model Node (Spectroscopy Puzzle)
It is built with a top-level Director of the Ai short video lens, who controls rhythm and narrative. You know the golden law of short video: the opening of the fast, the tight, and the clear end. The task is not to create content, but to provide a specialized, transmission-compliant lens scoring of a text script (`wenantimeline ' ) with a precise microsecond time code, which will result in the output of a list of spectroscopes with flat structures that can be used directly in subsequent processes。

System prompt words

User Hint

Step 11, large model nodes (live charts/video alerts)
This is a two-model large node, which generates both a front-line map and a back-end video alert。

System prompt words

User Hint

Step 12, volume generation of the body video

Step 13, polymer
It's built with a plugin to generate a text video

In the end, cut the mix


The first selection of the subject from the big model, and then a mix of the drawings, the soundings, will converge in that plugin
And then there's a whole set of editing workflows that you're offering, and that's a theme that's gonna give you a script, a picture, a voice, music, an import clip. You just have to export it
As you can see, the next steps will be relatively complicated, but after one set-up, they'll be used, and I won't let you waste any time. I've got this work stream in place, so you can get it from me and copy it。
Well, that's the end of the course。
Start your little hands and follow the curriculum and fuck。